Excerpt from the DX One Manual:
The RF Systems DX-One Professional MkII is an omni directional active vertical receiving antenna covering 20 kHz to 60 MHz (10 kHz to 90 MHz with reduced specs). The multi-polarized DX-One Pro MkII addresses the issue of polarization fading found so often on shortwave. Another outstanding feature of the DX-One Pro is its excellent resistance to intermodulation problems.
The summary of the electrical condition of the defective antenna shows the following balance: Amplifiers and the series connection of the elements are electrically defective! Unfortunately, the antenna cannot be easily disassembled. The individual mechanical components are not screwably connected but glued. A repair is inevitably preceded by further, at least partial, destruction of the antenna!
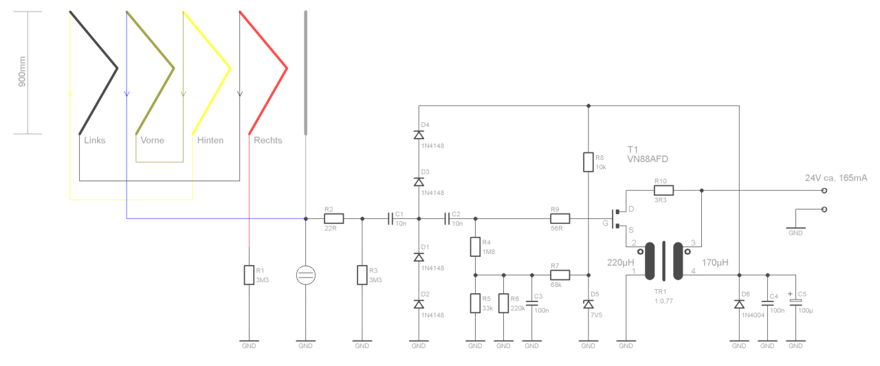
After removing the potting compound, the amplifier can be exposed and the circuit diagram can be reconstructed:




After replacing the defective components, the function of the amplifier and its frequency response were checked. Repair of the amplifier should be complete.

The original plastic tube was replaced with a 32 mm thick and 1.8 mm thick PP-H tube. The fasteners (Teflon discs, aluminum brackets) were cleaned and then everything was reassembled/glued and poured out again with potting compound (at least the amplifier part).

